您好,欢迎访问郑州大学资产经营有限责任公司!
郑州大学资产经营有限责任公司是根据《教育部关于积极发展、规范管理高校科技产业的指导意见》(教技发【2005】2号)经河南省教育厅批准,郑州大学独资成立的国有一人有限责任公司,注册资本为6000万元人民币,注册地点在郑州国家高新技术产业开发区。
一、成立资产经营公司的主要目的是:建立新型的高校产业管理体制,改革高校以事业单位法人的身份直接办企业的体制,重新确立国有经营性资产的责任主体。依法理顺高校与企业的产权关系,明确高校企业出资人代表,建立起科学、规范的高校产业管理体制,规避学校直接经营企业的经济和法律风险。
二、资产经营公司的主要任务是:管理学校所投资企业的股权和经营性资产,确保国有资产保值增值;促进高新技术成果的转化,孵化科技企业,创办具有文化教育特色和智力资源优势的企业;统筹管理、整合资源,推进学校科技产业化工作。
三、资产公司的主要职责是:负责学校所有经营性资产的投资、经营、管理;经营性资产和股权的收购、公司兼并和资产重组;专利和专有技术等无形资产的投资、经营;含有学校标识、标牌等特许商品的开发和经营;成果转化、转让和资产托管;科技、经济、金融、教育、文化的咨询、服务等。
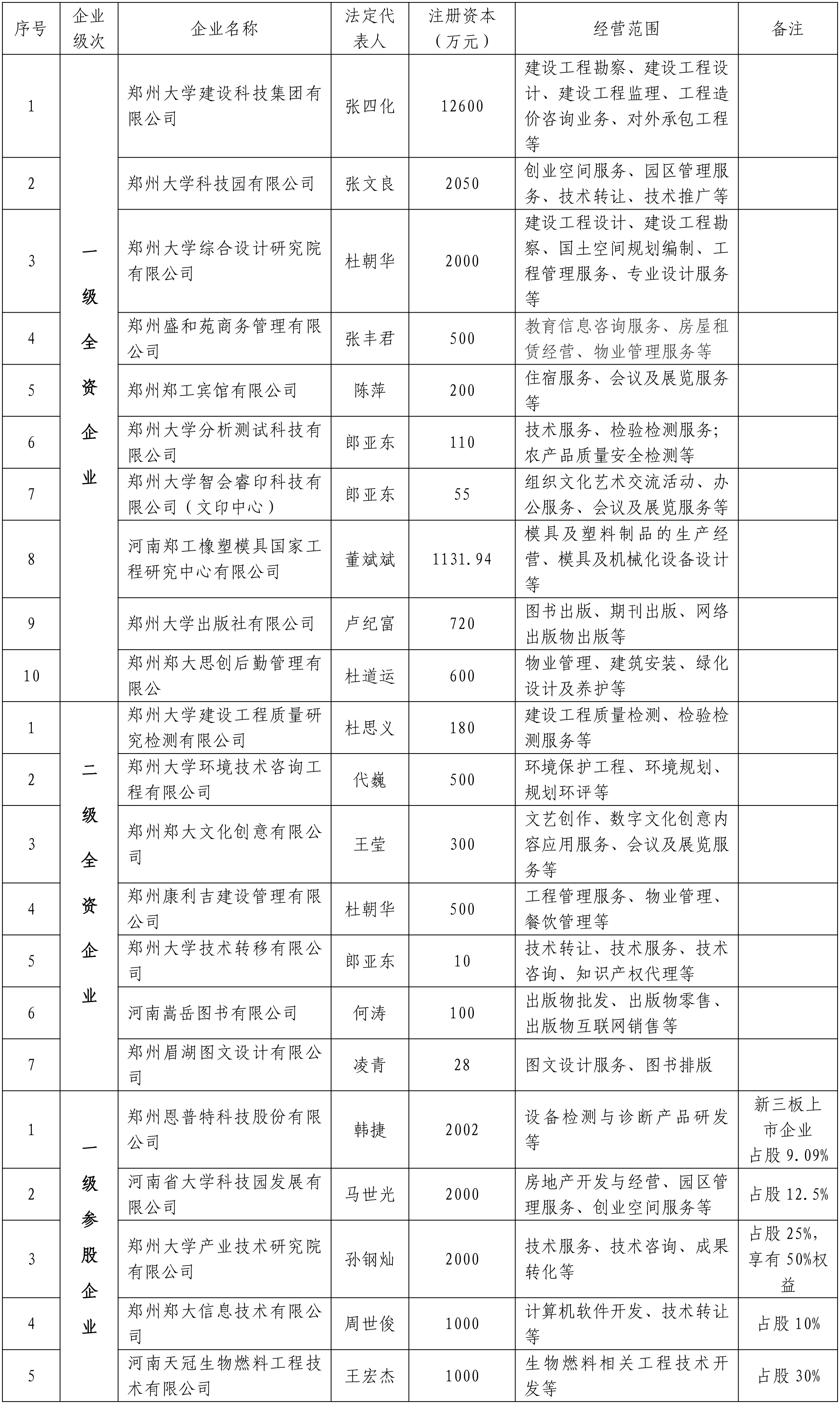
四、资产公司企业情况:目前拥有全资子公司10个、参股企业5个及1个企业化管理的文印中心。

郑州大学资产经营有限责任公司大事记:
2009年4月1日,校办产业管理处成立郑州大学资产经营有限责任公司筹备工作小组;
2009年4月13日,完成郑州大学资产经营有限责任公司企业名称预先核准工作;
2009年6月3日,《郑州大学关于推进校办产业规范化建设的实施意见》及《郑州大学资产经营有限责任公司组建方案》等相关配套文件已经6月3日校长办公会议审议并原则通过;
2009年7月,进一步修改、完善后的《郑州大学关于推进校办产业规范化建设的实施意见》及《郑州大学资产经营有限责任公司组建方案》等相关配套文件获学校党委常委会研究通过;
2009年7月28日,河南省教育厅(教科外(2009)577号)文对我校组建郑州大学资产经营有限责任公司进行批复,同意我校组建公司;
2009年8月19日,郑州大学资产经营有限公司在郑州市工商局高新区分局正式注册成立。公司董事长为王宗敏副校长,副董事长(法定代表人)李波;
2015年1月,学校机构调整,郑州大学校办产业管理处撤销,郑州大学资产经营有限责任公司独立运行,公司董事长为谷振清副校长,副董事长(法定代表人)范晓民。
2016年12月,学校领导分工调整,公司董事长为刘国际副校长,副董事长(法定代表人)范晓民。
2018年1月,学校领导分工调整,公司董事长为屈凌波副校长,副董事长(法定代表人)范晓民。
2019年8月,副董事长(法定代表人)关罡。
2024年8月,学校领导分工调整,公司董事长为刘春太副校长,副董事长王宏志,总经理(法定代表人)谢慧。
2025年10月,学校领导分工调整,公司董事长为刘春太副校长,副董事长王宏志,总经理苏伟。